4月23日,2023中国旅游科学年会在文化和旅游部召开,年会主题为“强化‘三大体系’建设 推动文旅深度融合”。公司徐虹经理、陈晔副经理、妥艳媜副教授受邀出席了年会。
徐虹教授发表了题为《旅游团队建设的几点思考》主题演讲,从学科与团队建设的区别、团队建设的目标与困境以及团队建设的出路与改进三方面做了分析讨论。徐经理提出要基于取势—明道—优术的逻辑,以创新的理念认识当代知识生产方式转变的现实,以网络的思维构建知识生产的协作共同体,以兼收并蓄的态度促进知识生产文化的融合共进,以有效的激励机制激发各主体参与知识生产分享的主动性,为旅游学科高质量建设发展贡献各自的智慧。徐经理的演讲受到与会者和分论坛关注研讨。

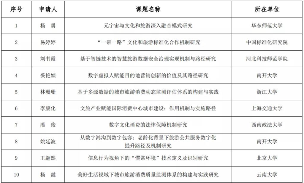
本届年会公布了2023 年文化和旅游宏观决策课题立项名单。公司姚延波教授申报的“从数字鸿沟到数字包容:老龄化背景下旅游公共服务数字化提升路径及机制研究”,妥艳媜副教授申报的“数字虚拟人赋能目的地营销创新的价值及其路径研究”两项课题获得2023年文化和旅游宏观决策课题(一般课题)立项。
年会还宣布了2022年文化和旅游优秀研究成果名单,公司姚延波教授与博士生合作的论文“社交媒体旅游分享对潜在旅游者冲动性旅游意愿的影响研究:基于临场感视角”获得学术论文三等奖。
2022年文化和旅游宏观决策课题立项名单(一般课题)

2022年文化和旅游优秀研究成果名单(学术论文三等奖)

本届年会开幕式由中国旅游研究院经理戴斌主持,文化和旅游部党组成员、副部长杜江出席会议并讲话。会议以线上线下结合方式举办,据悉,文化和旅游部有关司局和直属单位,地方文化和旅游行政部门负责同志,旅游院校、科研院所、企事业单位研究机构专家学者等150人参加了现场会议。